设为首页
加入收藏
走进长安
联系我们
支持IPV6
网站首页
客户服务
公司公告
开户流程
网上开户
合同文本
资金出入
软件下载
交易提示
交割专栏
保证金专户公示
套期会计
法律在线
IB业务
客户投诉
手续费收费标准
长安研究
早间看盘
每日视点
数据服务
研究报告
金融工程
资讯频道
今日要闻
行业动态
内参资讯
资产管理
部门简介
产品介绍
动态信息
投资咨询
部门简介
产品服务
企业合作
业务团队
上海营业部
郑州营业部
西安和平路营业部
宝鸡营业部
西北分公司
西部分公司
陕西分公司
江西分公司
福建分公司
山东分公司
江苏分公司
金属事业部
淄博营业部
济南分公司
西安高新营业部
临沂分公司
广州分公司
内蒙古分公司
投资者教育
投资者保护专栏
活动信息
风险警示
期货入门
法律法规
交易规则
异常交易
期货投教网
中国投资者网
陕西投资者教育领航者联盟
反洗钱专栏
反洗钱法律法规
反洗钱宣传培训
走进长安
公司简介
历史沿革
股东介绍
董事长寄语
组织架构
期货从业人员信息
公司荣誉
公司动态
党建工会
人力资源
联系我们
投资咨询人员信息
居间人公示
子公司信息公示
资产管理人员信息公示
投资者教育
Investor Education
投资者保护专栏
活动信息
风险警示
期货入门
法律法规
交易规则
异常交易
期货投教网
中国投资者网
陕西投资者教育领航者联盟
您当前位置:
首页
> 投资者教育 > 陕西投资者教育领航者联盟
投资者教育
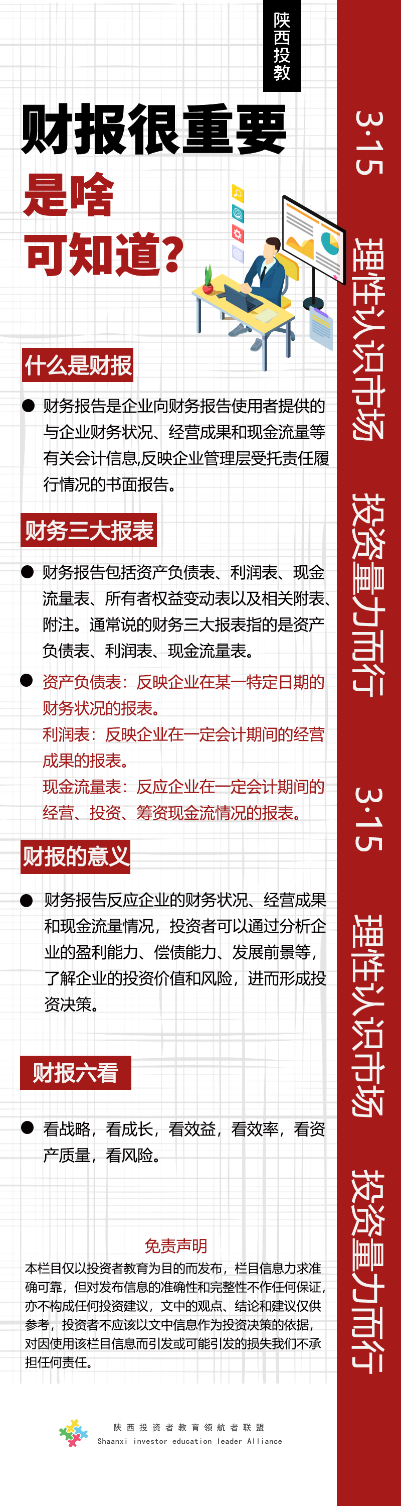
【3·15投资者保护】理性认识市场 投资量力而行-《财报很重要 是啥可知道?》
来源:陕西投资者教育领航者联盟 发布时间:2022-03-25 10:00:59 访问人次:9698
上一篇: 【3·15投资者保护】理性认识市场 投资量力而行-《招股说明书的“说明书”》
下一篇: 《秦风秦韵一一走近非遗聊注册:全面注册制Q&A(一)》